• 产品中心

    • 工业自动化

      • 变频器

      • 软起动器

      • 伺服系统

      • 控制器

    • 系统集成

      • 双导航轮式机器人

      • 微模块产品线

      • 供配电产品线

      • 智能温控产品线

      • 智能监控产品线

    • 柔性触觉传感器

      • 乘用车防夹安全边传感器

      • 安全触边传感器

      • 安全地毯传感器

      • 安全缓冲传感器

      • 安全控制器

    • 工业物联网

      • 主电机控制器

      • 辅助电机控制器

      • 车载充电电源

      • 充电桩

      • 物联网

  • 解决方案

    • 制冷

    • 起重和提升机

    • 电梯和自动扶梯

    • 娱乐

    • 林业和木工

    • 暖通空调(HVAC)

    • 物料搬运

    • 金属行业

    • 采矿,水泥和混凝土

    • OEM设备制造商

    • 包装机械

    • 港口货运码头机械

    • 印刷

    • 可再生能源研究与开发

    • 橡塑

    • 试验台

    • 水和废水

    • 线缆

  • 新闻资讯

    • 公司新闻

    • 行业动态

    • 员工风采

    • 大事记

  • 服务与支持

    • 科学研发

    • 产品知识

    • 售后服务

    • 下载中心

  • 关于立邦达

    • 企业简介

    • 企业文化

    • 资质荣誉

    • 企业实力

    • 联系我们

  • 立邦达成员

    
    • 青岛科润技术有限公司

    • 青岛立邦达碳传感科技有限公司

    • 青岛立邦达工控技术有限公司

    • 济南立邦达工控技术有限公司

    • 青岛立邦机电有限公司

中文


中文

产品中心


当前位置: 网站首页 > 产品中心 > 柔性触觉传感器 > 安全触边传感器 > 安全触边传感器
返回
返回







  • 安全触边传感器



安全触边传感器
产品介绍
技术参数
资料下载

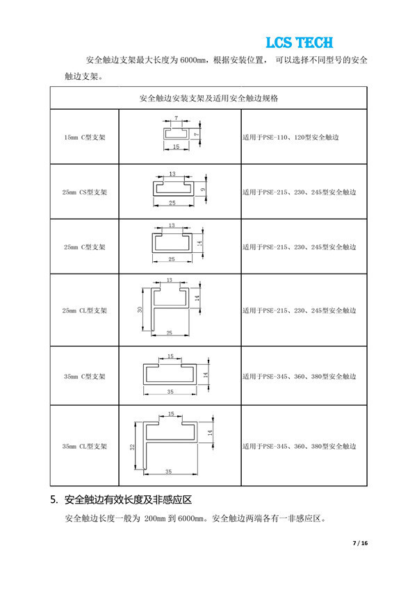
安全触边传感器 (1)

安全触边传感器 (2)

安全触边传感器 (3)

安全触边传感器 (4)

安全触边传感器 (5)

安全触边传感器 (6)

安全触边传感器 (7)

安全触边传感器 (8)

安全触边传感器 (9)

安全触边传感器 (10)

安全触边传感器 (11)

安全触边传感器 (12)

安全触边传感器 (13)

安全触边传感器 (14)

安全触边传感器 (15)

安全触边传感器 (16)


在线留言

提交

相关产品

  • 乘用车防夹安全边传感器
    乘用车防夹安全边传感器
  • 安全触边传感器
    安全触边传感器
  •  LCS-PSM1系列拼装型安全地毯传感器
    LCS-PSM1系列拼装型安全地毯传感器
  • LCS-PSM2系列安全地毯传感器
    LCS-PSM2系列安全地毯传感器
  • 工业自动化

    • 变频器

    • 软起动器

    • 伺服系统

    • 控制器

  • 系统集成

    • 双导航轮式机器人

    • 微模块产品线

    • 供配电产品线

    • 智能温控产品线

    • 智能监控产品线

  • 柔性触觉传感器

    • 乘用车防夹安全边传感器

    • 安全触边传感器

    • 安全地毯传感器

    • 安全缓冲传感器

    • 安全控制器

  • 工业物联网

    • 主电机控制器

    • 辅助电机控制器

    • 车载充电电源

    • 充电桩

    • 物联网

联系方式

地址:青岛市高新区锦业路1号蓝贝智造工场A4栋

服务热线:400-151-0678

电话:0532-88984168

邮箱:xulibang@ledbond.com

网址:www.ledbond.com

旗下公司网站群

  • 立邦达成员

    
    • 青岛科润技术有限公司

    • 青岛立邦达碳传感科技有限公司

    • 青岛立邦达工控技术有限公司

    • 济南立邦达工控技术有限公司

    • 青岛立邦机电有限公司

二维码_30

Copyright © 2025 立邦达企业. All Right Reserved. 备案号:鲁ICP备2026012638号

技术支持:泓动力网络